소명
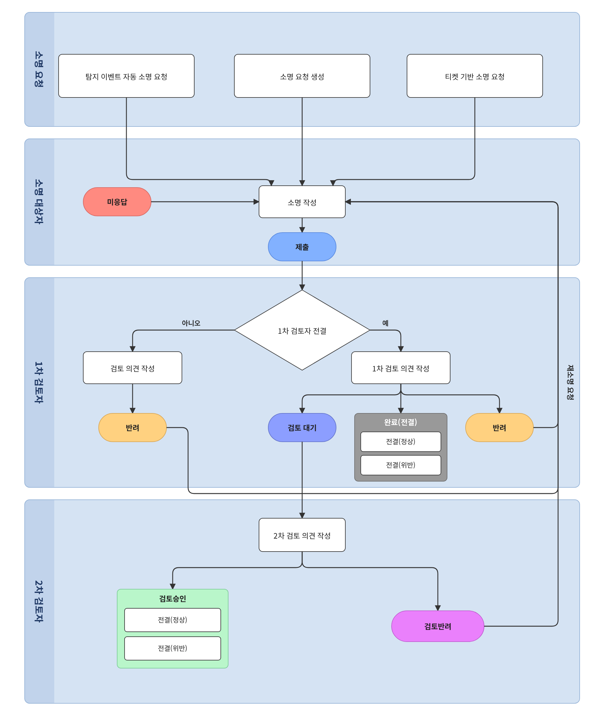
보안위반행위에 대해 소명이 필요한 경우, 보안담당자는 이상 행위자에게 소명을 요청할 수 있습니다. 티켓을 기반으로 소명을 생성하거나, 직접 소명 내용을 작성해 소명 요청을 하면, 이상 행위자는 임직원 메뉴에 등록된 메일 주소로 소명 요청 이메일을 받습니다. 소명 요청 이메일에서 소명 내용 작성 링크를 클릭하여 소명 내용을 작성하면 검토자는 해당 내용을 토대로 해당 소명 내용이 정상인지 보안 위반인지 판단합니다. 이 프로세스를 이미지로 표현하면 다음과 같습니다.
소명 프로세스가 원활하게 동작하기 위해서는 임직원 정보가 임직원 메뉴에 등록되어 있어야 하며 소명 템플릿이 설정되어 있어야 합니다.
소명 목록
대응 > 소명 메뉴를 클릭하면 소명 목록 화면으로 이동합니다. 화면 상단에는 소명 추이 차트가 표시되고, 하단에는 소명 요청 목록이 표시됩니다. 소명은 탐지 시나리오에 의해 자동 생성되거나, 티켓 화면 또는 소명 화면에서 직접 추가할 수 있습니다.
소명을 조회하려면 소명 조회(EXPLANATION_VIEW) 권한이 필요합니다. 소명을 검토하거나 상태를 변경하려면 소명 감사(EXPLANATION_AUDIT) 권한이 필요합니다.
소명 추이 차트
목록 상단의 차트에서 기간별 소명 현황을 확인할 수 있습니다. 차트 우측 상단의 토글을 클릭하여 상태 또는 결과 기준으로 표시를 전환할 수 있습니다.
소명 목록 조회 및 검색
목록에 표시되는 컬럼은 다음과 같습니다.
- 중요도: 소명의 중요도(상/중/하)를 인디케이터로 표시합니다.
- 상태: 소명의 현재 처리 상태입니다.
- 미응답: 소명 대상자가 아직 소명 사유를 제출하지 않은 상태
- 제출: 소명 대상자가 소명 사유를 제출한 상태
- 반려: 1차 검토자가 소명을 반려한 상태
- 완료(전결): 2차 검토자 없이 1차 검토자가 최종 처리한 상태
- 검토대기: 1차 검토자가 승인하여 2차 검토자(감사자)의 검토를 대기 중인 상태
- 검토반려: 2차 검토자가 소명을 반려한 상태
- 검토승인: 2차 검토자가 소명을 최종 승인한 상태
- 소명 대상자: 소명 요청을 받은 임직원 이름입니다.
- 1차 검토자: 소명을 1차로 검토하는 담당자 이름입니다.
- 2차 검토자: 소명을 2차로 검토하는 감사자 이름입니다.
- 소명 요청자: 소명 요청을 생성한 사용자 이름입니다.
- 분류: 소명에 적용된 분류 이름입니다.
- 티켓 제목: 연결된 티켓의 ID와 제목입니다. 클릭하면 해당 티켓으로 이동합니다.
- 결과: 소명 최종 처리 결과(정상/위반)입니다.
- 소명 요청일: 소명이 생성된 일시입니다.
- 마감시한: 소명 제출 마감 날짜입니다.
도구 모음의 필터를 사용하여 소명을 검색할 수 있습니다.
- 기간: 소명 요청일 기준으로 조회 기간을 설정합니다. 기본값은 최근 30일입니다.
- 중요도: 특정 중요도의 소명만 표시합니다.
- 상태: 특정 처리 상태의 소명만 표시합니다.
- 분류: 특정 분류의 소명만 표시합니다.
- 키워드: 소명 내용에서 키워드로 검색합니다.
컬럼 설정
도구 모음의 컬럼 설정 버튼을 클릭하면 목록에 표시할 컬럼을 선택하고 순서를 변경할 수 있습니다. 변경 사항은 사용자별로 저장됩니다. 기본값으로 되돌리려면 초기화 버튼을 클릭하세요.
소명 목록 다운로드
도구 모음에서
를 클릭하면 소명 목록을 파일로 다운로드할 수 있습니다.
- 파일 이름: 저장할 파일 이름을 입력합니다.
- 컬럼 목록: 파일에 포함할 컬럼을 선택합니다. 컬럼 검색 입력란에서 원하는 컬럼 이름을 검색할 수 있습니다. 다운로드 가능한 컬럼은 중요도, 상태, 소명 대상자, 1차 검토자, 2차 검토자, 소명 요청자, 분류, 티켓 제목, 결과, 소명 요청일, 마감시한입니다.
- 파일 유형: CSV 등 파일 형식을 선택합니다.
- 파일 인코딩: 파일 인코딩을 선택합니다.
- 범위: 다운로드할 소명 범위를 선택합니다.
소명 목록 새로 고침
도구 모음에서
을 클릭하면 소명 목록을 최신 상태로 갱신합니다.
소명 일괄 검토
목록 좌측 체크박스를 선택하면 도구 모음에 일괄 작업 버튼이 나타납니다.
-
검토: 선택한 소명의 상태를 일괄 변경합니다. 검토 버튼을 클릭하면 검토 팝업 창이 열립니다.
- 상태: 변경할 상태를 선택합니다. 승인 (정상), 승인 (위반), 반려 중 선택합니다.
- 검토 의견: 검토 의견을 입력합니다(필수).
Note승인 (정상) 또는 승인 (위반)으로 변경하면 소명 결과가 정상 또는 위반으로 기록되고 상태가 검토승인으로 변경됩니다. 반려로 변경하면 상태가 미응답으로 변경됩니다.
-
삭제: 선택한 소명을 삭제합니다.
-
선택 취소: 선택을 해제합니다.
소명 요청
소명은 실시간 탐지나 배치 탐지에서 자동으로 요청하도록 설정할 수 있고, 티켓 화면에서 소명 요청을 할 수도 있으며, 대응 > 소명 화면에서 추가 버튼을 눌러 직접 요명 요청을 생성할 수도 있습니다.
소명 요청은 대응 > 소명 메뉴에서 추가 버튼을 클릭하거나, 티켓 상세 화면에서 소명 요청 버튼을 클릭하여 시작합니다.
오른쪽에 열리는 패널에서 다음 항목을 설정합니다.
- 중요도: 소명의 중요도를 선택합니다(필수, 기본값: 하, 범위: 하/중/상).
- 소명 대상자: 소명 요청을 받을 임직원을 선택합니다(필수, 최대 1명). 이름을 입력하거나 검색하여 선택합니다. 대상자를 선택하면 1차 검토자가 자동으로 지정됩니다.
- 1차 검토자: 소명을 검토할 담당자를 선택합니다(필수, 최대 1명). 소명 대상자 선택 시 자동으로 지정되지만 직접 변경할 수 있습니다.
- 2차 검토자: 1차 검토자 승인 후 추가로 검토할 감사자를 선택합니다(선택, 최대 1명). 2차 검토자를 지정하지 않으면 1차 검토자가 전결로 처리합니다.
- 분류: 소명 분류를 선택합니다(필수). 분류는 대응 > 소명 분류 메뉴에서 관리합니다.
- 소명 기한: 소명 대상자가 소명 사유를 제출해야 하는 마감 날짜를 선택합니다(필수).
- 소명 요청 메시지: 소명 대상자에게 전달할 메시지를 입력합니다(최대 10,000자).
1차 검토자 자동 지정
소명 대상자를 선택하면 다음 규칙에 따라 1차 검토자가 자동으로 지정됩니다.
- 소명 대상자의 부서에 부서장이 있으면, 해당 부서장이 1차 검토자로 지정됩니다.
- 대상자 부서에 부서장이 없으면 상위 부서의 부서장이 1차 검토자로 지정됩니다.
- 최상위 부서까지 올라가도 부서장이 없으면, 관리자 권한의 임직원이 1차 검토자로 지정됩니다.
소명 대상자가 부서장인 경우:
- 대상자(부서장)의 상위 부서에 부서장이 있으면 상위 부서의 부서장이 1차 검토자로 지정됩니다.
- 대상자(부서장)의 상위 부서가 없거나, 최상위 부서까지 올라가도 부서장이 없으면 관리자 권한의 임직원이 1차 검토자로 지정됩니다.
근거 자료 추가
소명 요청 패널 하단의 근거 자료 섹션에서 소명의 근거가 되는 로그 데이터를 추가할 수 있습니다. 소명 대상자를 선택하고 추가 버튼을 클릭하면 로그 선택 창이 열립니다.
로그 선택 창에서 다음 항목을 설정하여 근거 로그를 검색합니다.
- 조회 대상
- 근거 자료가 수집된 테이블을 선택합니다.
- 데이터 유형
- 근거 자료를 수집한 수집기의 스키마를 선택합니다. 조회 대상 테이블에서 해당 스키마로 저장된 데이터를 검색하게 되고, 조회 결과도 해당 스키마로 표시합니다.
- 조회 기간
- 조회할 기간을 입력합니다.
- 검색 키워드
- 데이터 내용 중 검색할 키워드를 입력합니다. AND 조건으로 검색하면 모든 키워드가 존재하는 레코드만, OR 조건은 하나의 키워드라도 존재하는 레코드만 출력합니다. 쿼리 표현식 조건을 선택하면 fulltext 검색 불리언 표현식 쿼리를 직접 입력합니다.
- 최대 건수
- 가져올 데이터의 최대 건수를 지정합니다.
- 표시 단위
- 한 화면에 표시할 데이터 최대 건수를 지정합니다.
조회 결과에서 원하는 로그를 선택한 후 선택된 로그 추가 버튼을 클릭하면 선택한 로그가 소명 요청의 근거 자료로 추가됩니다.
패널에서 모든 항목을 설정한 후 저장 버튼을 클릭하면 소명 요청이 생성되고, 소명 대상자에게 이메일이 발송됩니다.
소명 내용 작성
탐지 정책에 의해 소명이 자동으로 요청되거나, 티켓 화면 또는 소명 화면에서 소명 요청이 생성되면, 소명 대상자는 임직원 DB에 등록된 이메일 주소로 소명 요청 이메일을 받습니다. 이메일 포맷은 시스템 > 소명 템플릿 메뉴에서 설정할 수 있습니다.
소명 내용 작성 링크를 클릭하면 새 창에 소명 제출 화면이 열립니다. 1회성 로그인 토큰을 사용하므로 로그프레소 소나 계정이 없어도 소명을 작성할 수 있습니다. 소명 사유를 작성한 후 소명 제출 버튼을 클릭하여 제출합니다. 마감시한이 지나면 소명을 제출할 수 없습니다.
소명 토큰 만료 기한 사용 예
- 소명 생성일: 2019-08-21 18:00:00
- 소명 마감일: 2019-08-27 23:59:59
- 작업 날짜: 2019-08-28 15:00:00
- 소명 토큰 만료 기한: 10일
작업일 기준으로 소명 마감일은 지났지만, 소명 토큰 만료 기한은 2019-08-31 18:00:00까지이므로 소명 작성이 가능합니다.
소명 검토
소명 대상자가 소명 사유를 작성하여 제출하면, 소명 검토자에게 소명 검토 이메일이 발송됩니다. 검토자는 이메일에 포함된 링크를 클릭하여 소명 검토 화면으로 이동합니다.
소명 검토 화면에서는 다음 정보를 확인할 수 있습니다.
- 요약: 중요도, 소명 요청자, 소명 대상자, 검토자, 분류, 소명 기간, 소명 요청 메시지 등 소명의 기본 정보를 표시합니다.
- 상세 내역(근거 자료): 소명 요청 시 첨부된 로그 데이터를 스키마 탭별로 표시합니다.
- 소명 이력: 소명 대상자의 소명 사유 및 이전 검토자의 의견을 시간 순으로 표시합니다.
소명 정보와 상세 내역을 검토한 후, 화면 하단의 검토 의견 입력란에 의견을 작성하고 처리 버튼을 클릭합니다.
- 반려: 소명을 반려합니다. 소명 상태가 반려(또는 검토반려)로 변경되고, 소명 대상자에게 반려 안내가 전달됩니다.
- 승인 (정상): 소명 결과를 정상으로 승인합니다. 소명 상태가 완료(전결) 또는 검토승인으로 변경되고 결과가 정상으로 기록됩니다.
- 승인 (위반): 소명 결과를 위반으로 승인합니다. 소명 상태가 완료(전결) 또는 검토승인으로 변경되고 결과가 위반으로 기록됩니다.













